Miben segíthetünk?
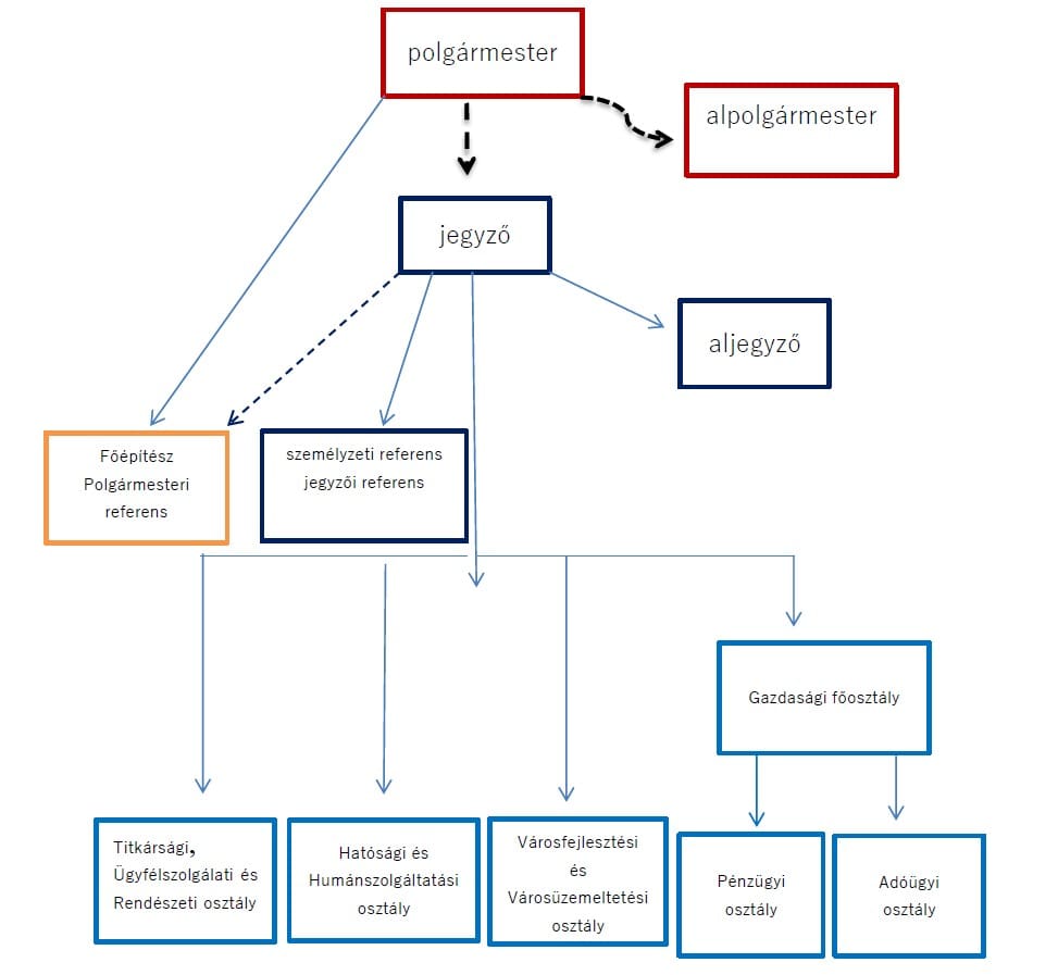
1.2 SZERVEZETI FELÉPÍTÉS
2. A közfeladatot ellátó szerv szervezeti felépítése szervezeti egységek megjelölésével, az egyes szervezeti egységek feladatai

Szervezeti felépítés:

 

 

 

Szervezeti egységek:

Gazdasági Főosztály

Hatósági és Humánszolgáltatási Osztály

Városfejlesztési és Városüzemeltetési Osztály

Titkársági, Ügyfélszolgálati és Rendészeti Osztály

 

Pomázi Polgármesteri Hivatal Szervezeti és Működési Szabályzata

Hírek []
Események []
Dokumentumok []
Aloldalak []